
少子化、高齡化社會,每個孩子未來的發展都攸關社會整體健全的發展。嬰幼兒閱讀不再只是為了閱讀本身而言,更是代表者家庭功能、兒童健康發展、弱勢扶持與社會正義實踐。
近年來SDGs、ESG、USR、CSR等永續議題越來越受到重視,展臂閱讀積極與社區夥伴共同努力創造更友善閱讀的社區,尤其是對於需要關心的家庭。
監察院林郁容、范巽綠委員召開專家諮詢會議向台灣展臂閱讀協會陳宥達理事長、新住民家庭成長協會郭淑芬理事、臺灣兒科醫學會彭純芝秘書長、國立臺灣師範大學人類發展與家庭學系張鑑如教授請益。教育部終身學習司李毓娟司長及衛福部國民健康署林宜靜組長率領所屬業務相關人員到院說明。
期待跨領域、跨部會的合作討論可以幫助台灣每一位孩童童年成長過程有健全的家庭功能、充足的社會支持,同時教育、衛生、社福等跨領域共同合作守護台灣下一代未來。
調查報告全文
壹、案由:
據訴,教育部於2009年推動的「嬰幼兒閱讀起步走(Bookstart)計畫」,與各縣市政府合作發放閱讀嬰幼兒閱讀書袋,其實際推廣成效如何?是否有城鄉差距導致發放受限、閱讀不均等問題?且2019年師大教授與科技部公布的「台灣幼兒發展調查資料庫建置計畫」追蹤報告指出,過去5年中,3歲幼兒的家長中,約有三分之一完全或幾乎不與嬰兒共讀,只有約三成家長每週與幼兒共讀4次以上,國外則是2至6歲幼兒家長有五成以上每週共讀6至7次,顯見活動效益不彰,亟需加強;又衛生福利部國民健康署在2018年將親子共讀列為母嬰親善醫院的產後衛教項目,也於2020年納入產後機構的衛教項目,教育部上述計畫是否能與衛生福利部共同規劃,以跨部會合作方式,於新生兒的出生醫療院所或是產後機構合作推廣以達成效,實有深入查明之必要案。
貳、調查意見:
鑒於教育部推動嬰幼兒閱讀相關政策已行之有年,衛福部亦於2018年將推動「親子共讀」納入政策,惟2019年臺師大公布的「台灣幼兒發展調查資料庫建置計畫」調查結果仍顯示,我國3歲幼兒中,家中有超過30本以上幼兒書籍的家庭只佔四成,與國外(澳洲)有7成以上幼兒家中有超過30本以上書籍相比,顯然較少;另外,我國3歲幼兒家長中,約有1/3完全或幾乎不與幼兒共讀,約僅三成的家長每週與幼兒共讀4次以上,同樣也較「國外2-6歲幼兒家長約五成以上每週共讀6-7次」的情形還低;前開政策成效有無不彰,殊值關注;復以本院接獲國內熱心推動親子共讀之民間團體陳訴指出教育部「嬰幼兒閱讀起步走(Bookstart)計畫」之圖書禮袋發送管道混亂且不利偏鄉地區嬰幼兒與家長領取等情,為釐清國內嬰幼兒閱讀相關政策現況及問題,特予立案調查。
案經調取教育部 、衛福部 、內政部 及各地方政府相關卷證並加以研析,民國(下同)110年9月29日於本院召開專家諮詢會議向台灣展臂閱讀協會陳宥達理事長、新住民家庭成長協會郭淑芬理事、臺灣兒科醫學會彭純芝秘書長、國立臺灣師範大學人類發展與家庭學系張鑑如教授請益 ,復於同年10月18日由教育部終身學習司李毓娟司長及衛福部國民健康署林宜靜組長率領所屬業務相關人員到院說明;教育部及衛福部於本案詢問後分別再於同年月25日、22日補充說明資料到院後,全案已調查竣事,茲提出調查意見如下:
一、嬰幼兒時期之閱讀活動,對於個人之正面影響可長達一生;親子共讀對於家庭與社會亦有重大影響。教育部鑑於前述重要性並為促進民眾使用公共圖書館資源,實施「嬰幼兒閱讀起步走(Bookstart)計畫」已逾13年;此計畫經地方政府提案申請,由該部補助製發嬰幼兒閱讀禮袋並結合圖書館活動、講座等進行,歷年來已累計補助縣市經費達新臺幣3億3,571萬餘元、發送圖書160萬餘冊,並透過各地方政府規劃而提供新生兒家長「在醫療單位領取」、「在戶政單位領取」、「在圖書館領取」等3種途徑領取閱讀禮袋。閱讀起步走計畫既行之有年並將持續推動,故由教育部以實地訪視及委託研究方式評估計畫效益,惟其評估方式與範圍,僅限於「透過公共圖書館領取禮袋者」以及「公共圖書館使用者/關係人」,對於該計畫採購與贈發之圖書的真實使用情形尚未完全掌握,容有檢討改善餘地。
(一)英國民間組織BookTrust於西元(下同)1992年發起全世界第一個為嬰幼兒免費發送閱讀禮袋的閱讀活動,鼓勵父母或照顧者儘早與嬰幼兒一起閱讀;2004年在英國政府支持下,嬰幼兒閱讀運動成為英國國家政策,並樹立各國學習典範;我國亦有臺中縣沙鹿鎮深波圖書館於2003年首推名為「圖書館起跑線」之嬰幼兒閱讀活動,與財團法人信誼基金會 與英國Bookstart組織締結合作夥伴,成為國際性Bookstart嬰幼兒閱讀推廣運動的臺灣代表機構,將Bookstart之中文名稱譯訂為「Bookstart閱讀起步走」並持續推動相關活動。此後,教育部於2009年正式推動「嬰幼兒閱讀起步走(Bookstart)計畫」。
(二)本案諮詢新住民家庭成長協會郭淑芬理事,其基於護理學專業背景表示「親子共讀可做為建立發展親子依附關係的方式,而從護理學的立場來看,親子依附關係又有提供嬰幼兒安全感、影響人格發展的好處,因此親子共讀是值得推動之事」等語;臺灣兒科醫學會彭純芝秘書長,亦為兒科醫師,其稱:「親子共讀是藉由對話式互動過程來刺激嬰幼兒腦部發展,重點不完全是認知發展,且如同成長需要營養一般,親子共讀就是為嬰幼兒的腦部提供營養素,可以讓寶寶的語言發展有較好的起步、提供刺激促進發展。」;國立臺灣師範大學人類發展與家庭學系張鑑如教授直言:「對嬰幼兒而言,閱讀的刺激可以形塑其大腦,影響長達一生;對家長而言,與寶寶共讀互動,可增進親子關係、改善母親產後憂鬱情形;對社會國家而言,閱讀可以培養身心健康之國民,降低社經背景差異產生的不公。以上均已有相關學術研究提出實證。」;台灣展臂閱讀協會陳宥達理事長更提及:「哈佛大學有長期研究指出,閱讀習慣與心血管疾病的罹患率有關;另有研究以閱讀習慣之有無來預測『高中是否會輟學?』而發現沒有閱讀習慣者高中輟學比率較高,且研究結果竟然可以提供高達77%的預測準確率。亦有經濟學教授曾經提倡親子共讀的好處,指出教養惡性循環模式,大概的論述是:孩子在沒有共讀陪伴的教養環境中,沒有機會學習較佳的溝通模式、求救機制,日後愈到挫折就愈習慣依賴物質解決焦慮,行為上就容易負向發展。以上都強調閱讀的重要及深遠影響。」等語。前揭均顯示嬰幼兒閱讀、親子共讀之重要性,且其重要性已獲各界證實並重視,本案據教育部函復亦表示「培育孩子早期閱讀素養之能力,已成為普世價值」等語;先予澄明。
(三)「國際學生能力評量計畫」(Programme for International Student Assessment,簡稱PISA)是由經濟合作暨發展組織(OECD)主辦的全球性學生評量。自2000年起,每3年舉辦一次,評量對象為15歲學生,內容涵蓋閱讀、數學、科學等三個領域的基本素養,以及問卷調查;臺灣自2006年開始參與。PISA的基本關懷主要有兩個層面:1.瞭解學生面對變動快速之社會的能力,即所謂真實生活的素養(real-life literacy);2.瞭解處於社經地位弱勢的學生所獲得的教育情形 。依據OECD(2020)指出 ,OECD國家中接受過1年或2年學前教育的學生,相對於未受過學前教育學生的閱讀表現,分別高出26分與45分;而臺灣方面則顯示無論接受過1年或2年學前教育的學生,其閱讀素養均比未受過學前教育者高出32分左右。此結果顯示有接受學前教育,閱讀表現較好;換言之,學齡前教育的影響力不容小覷,閱讀教育之培育允宜儘早開始。
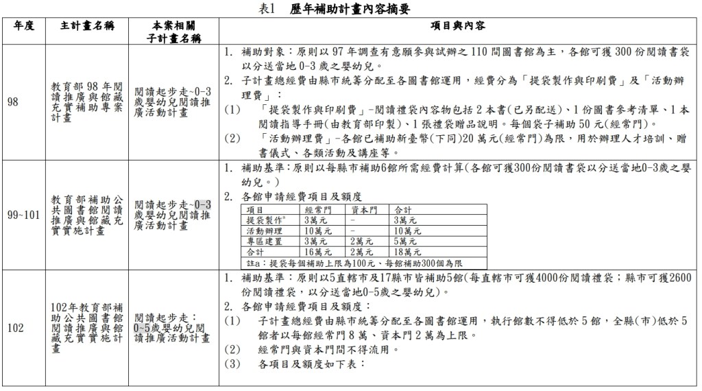
(四)教育部為推廣親子共讀並促進民眾使用公共圖書館資源,自98年起實施「嬰幼兒閱讀起步走(Bookstart)計畫」(下稱「閱讀起步走計畫」)迄今;茲述該計畫重點及實施概況如下:
1、計畫理念:
詢據教育部,其以公共圖書館為閱讀教育推動之場域,自98年起推動「閱讀起步走」計畫,其核心理念為「推動嬰幼兒閱讀,讓閱讀向下扎根,並引導、鼓勵家長使用圖書館資源、為寶寶辦理人生中第一張借閱證,開啟閱讀之路,並透過贈送嬰幼兒閱讀禮袋為誘因,讓孩子從出生就有機會接觸閱讀,並在閱讀體驗中培養孩子閱讀習慣並體會接觸書本的感覺」。該計畫之預期效益為「增加親子關係、增加家長與孩子語言及肢體互動,養成早期素養能力」。
2、主要推動階段
(1)98年至105年間,教育部獲行政院核定並補助辦理「閱讀植根與空間改造:圖書館創新服務發展計畫」:
〈1〉【紮根期】─「98至101年圖書館創新服務發展計畫」:辦理「圖書館創新服務發展計畫」、「閱讀植根與空間改造」等子計畫。
〈2〉【發展期】─「閱讀植根與空間改造:102至105年圖書館創新服務發展計畫」:
《1》上開「圖書館創新服務發展計畫」中,再納入「閱讀起步走~嬰幼兒閱讀推廣活動計畫」。
《2》考量推動嬰幼兒閱讀成效顯著,無論家長或地方首長皆希望該計畫擴及4-5歲學齡前兒童,由公共圖書館與幼兒園結合,形成夥伴關係,故自102年起,將閱讀推廣計畫對象從0至3歲延伸至5歲。
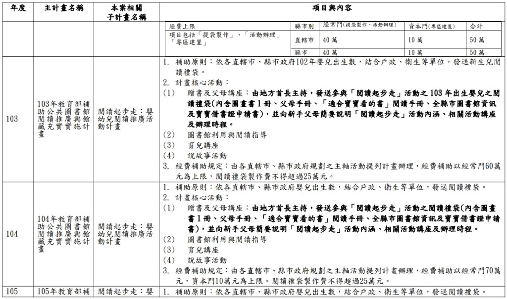
(2)106至110年─【穩定發展期】:
〈1〉教育部依據「教育部補助辦理國家圖書館及公共圖書館提升閱讀品質實施要點」,補助各縣市公共圖書館辦理「教育部補助公共圖書館多元閱讀推廣計畫」,其中「嬰幼兒閱讀活動」為計畫執行重點之一。
〈2〉110年起,將「嬰幼兒閱讀活動」自多元閱讀推廣計畫中抽離,另訂「教育部110年補助公共圖書館辦理閱讀起步走實施計畫」辦理之。
3、經費來源─均屬公共建設經費:
(1)「98至101年圖書館創新服務發展計畫」。
(2)「閱讀植根與空間改造:102至105年圖書館創新服務發展計畫」。
(3)106年起由教育部編列預算,106至109年納入「多元閱讀推廣計畫」執行,於110年獨立將「閱讀起步走計畫」列出。
4、教育部與所屬機關、地方政府之相關分工情形
(1)教育部負責計畫制定、編列預算及督導各縣市政府執行推動,係主辦機關;並以該部終身教育司為業務主管單位。
(2)教育部另以行政指示方式,委請國立臺灣圖書館(以下簡稱國臺圖)承辦,負責辦理嬰幼兒閱讀起步走計畫之前置作業,並輔導各縣市推動相關工作。
(3)各直轄市、縣市政府督導所轄圖書館執行,以「提升公共圖書館使用率、強化親子共讀及嬰幼兒閱讀之重要性及跨域加值閱讀起步走推廣計畫之能見度」為目標;地方政府與所轄圖書館之具體推動策略包含:辦理嬰幼兒閱讀活動、統籌所轄縣市閱讀禮袋之發送、辦理館員或志工專業培訓課程、偏鄉輔導規劃、鼓勵設置嬰幼兒閱讀專區(櫃)等。
5、選書機制、推薦書單與贈書:
(1)閱讀禮袋之圖書由國臺圖評選當年度「適合寶寶看的書」書單並進行採購,於每年6月統一配送至各縣市政府。
(2)教育部整合醫學、兒童文學、幼兒家庭教育等跨領域專家學者,組成嬰幼兒圖書評選小組,該小組委員依據「適合嬰幼兒看的書」原則,實際閱覽後評選出適宜0-5歲嬰幼兒閱讀之圖書並公開推薦書單,方便家長挑選合適的閱讀素材,亦供公共圖書館購置書籍時參考。
(3)歷年推薦書籍40~100餘本不等;詳細書單經教育部查復在卷。
6、推動模式與重要規定:
(1)由地方政府提案申請,經教育部補助經費製發嬰幼兒閱讀禮袋,禮袋內包含圖書、閱讀手冊與相關活動文宣;該禮袋再由各縣市統籌單位協助分配至各圖書館,家長得依照所在地縣市之規劃領取,並以領取1次為限。
(2)家長於領取禮袋時,圖書館館員亦鼓勵家長辦理嬰幼兒借閱證、參與圖書館活動、借閱館內嬰幼兒圖書或使用相關資源及服務,藉此傳遞親子共讀入門技巧,以達到推廣嬰幼兒親子共讀與利用社會資源之目的。
(3)歷年計畫補助內容摘要如下表:





7、閱讀禮袋圖書採購之參考基準,主要為「年度之新生兒人數」,107至109年新生兒人數與禮袋數詳如下表。又,計畫之閱讀禮袋圖書購置比例約為0-3歲圖書占七成,3-5歲圖書占三成。

(五)關於「閱讀起步走計畫」之執行成果,教育部表示,該計畫自98年辦理迄今,計補助縣市經費總計新臺幣(下同)3億3,571萬4,184元 ;統計此期間送出圖書冊數總計160萬1,180冊。至於其他重要計畫執行成果,尚包括:嬰幼兒總辦(圖書借閱)證之件數為102萬4,319張;圖書館活動辦理場次共計5萬8,829場、參與人次計464萬525人(詳附件一)。
(六)對於閱讀起步走計畫之效益評估,教育部指出,自98年啟動「閱讀推廣與館藏充實實施計畫」後,每年皆辦理實地輔導訪視 ,由縣市統籌單位與分館報告計畫執行情形,並由專家實地前往考核與輔導;106年至109年採線上輔導方式辦理;110年則規劃辦理縣市觀摩,透過實地觀摩增進參與縣市交流,同時瞭解地方執行情形。此外,閱讀起步走計劃於108年屆滿十週年之際,教育部特委託國立中興大學圖書資訊學系進行研究,透過問卷調查22縣市辦理「閱讀起步走」活動的圖書館館員及參與相關活動的嬰幼兒家長,並以焦點訪談方式及觀察法,進行全面性研究;針對家長共回收680份有效問卷、館員共回收464份有效問卷,對此教育部表示,該問卷各評量項目均達4.00以上之高評價,其中「增進親子相處模式」、「讓家長意識到培養早期閱讀對嬰幼兒的重要性」及「讓家長學會親子共讀」平均數更高達4.30以上,另有新手父母於訪談時表示很重視圖書館提供的閱讀禮袋,尤其是內含的嬰幼兒讀物和閱讀手冊,更是指引他們親子共讀啟蒙的起點等意見。教育部查復表示,該次委託研究結論建議閱讀起步走計畫應加強照顧弱勢家庭或跨域合作事項;教育部相關人員到院說明時則表達略以「對於圖書館員及家長收集意見,研究成果顯示對於圖書館員推展嬰幼兒閱讀活動的專業度,家長持肯定意見。……依照委託研究案結論改善中。」
(七)然而,本案調查發現新生兒家長實際領取閱讀禮袋之管道,透過各地方政府之規畫目前實有「在醫療單位領取」、「在戶政單位領取」、「在圖書館領取」等3種(各地發送閱讀禮袋途徑詳情容後說明);又經諮詢專家學者指出「戶政機關協助發送圖書禮袋,雖係促進圖書禮袋發送普及率之作法,但由於是『一次性』之介入,無助於後續親子共讀活動之實踐、家庭閱讀習慣的培養」等情,則前開教育部所說明之閱讀起步走計畫成果評估方式,無論是歷年辦理實地考核或於該計畫十週年之際委託研究案以瞭解政策成效等,皆係透過圖書館體系收集相關量化或質性之資料(例如:參與圖書館講座之家長問卷調查、訪談圖書館館員、統計借閱證辦理張數、統計圖書館活動辦理場次……),對於以其他管道領取閱讀禮袋者,或者領取閱讀禮袋後卻沒有繼續使用圖書館資源之家長/庭,究應如何瞭解其意見?又教育部或各地方政府為評估閱讀起步走計畫效益所收集之家長意見中,究有多少來自新住民、原住民、視障或其他身心障礙嬰幼兒之家長?亦無進一步探究;此情顯示,目前對於閱讀起步走計畫效益之評估方式與範圍,僅限於「透過公共圖書館領取禮袋」以及「公共圖書館使用者、關係人」。本案詢問時,對於「教育部政策效益評估要怎麼掌握不到圖書館的家長的意見?」一節,教育部人員答稱「會再與地方政府研究改善這部分。」等語,亦證政府對於閱讀起步走計畫採購與贈發之圖書的真實使用情形與計畫效益,尚未完全掌握。
(九)本案諮詢專家學者意見略以,「嬰幼兒閱讀教育的重點在於父母是否知道跟寶寶對話互動的方式,有時書是否在手上不是最重要,書本是協助家長為孩子串起生活體會跟習慣的媒介,等到家內形成共讀習慣時,素材俯拾皆是。換言之,並不是將書本發給家長即可,家長知道如何使用書本、推動者教導家長如何進行親子共讀、善用繪本或其他媒材,更是重要」、「關於政策效益評估,只關注書發出幾本絕對是不足的,政府應該更關心所發送出去的書籍如何被使用;現在科技工具很多,善用APP可以調查到很多資料,另外,也建議可以增加相關計畫人員專責訪視調查,取得質性資料,協助瞭解『書發了以後,發生甚麼事情?』」等語。專業意見咸認為閱讀禮袋圖書之真實使用情形應為閱讀起步走計畫效益評估的重點,特此提出予教育部參考。
(十)綜上,嬰幼兒時期之閱讀活動,對於個人之正面影響可長達一生;親子共讀對於家庭與社會亦有重大影響。教育部鑑於前述重要性並為促進民眾使用公共圖書館資源,實施「嬰幼兒閱讀起步走(Bookstart)計畫」已逾13年;此計畫經地方政府提案申請,由該部補助製發嬰幼兒閱讀禮袋並結合圖書館活動、講座等進行,歷年來已累計補助縣市經費達新臺幣3億3,571萬餘元、發送圖書160萬餘冊,並透過各地方政府規劃而提供新生兒家長「在醫療單位領取」、「在戶政單位領取」、「在圖書館領取」等3種途徑領取閱讀禮袋。閱讀起步走計畫既行之有年並將持續推動,故由教育部以實地訪視及委託研究方式評估計畫效益,惟其評估方式與範圍,僅限於「透過公共圖書館領取禮袋者」以及「公共圖書館使用者/關係人」,對於該計畫採購與贈發之圖書的真實使用情形尚未完全掌握,容有檢討改善餘地。
二、衛福部自106年起宣導「親子共讀」,主要係採取「製作宣導影片與共讀技巧素材影片上網並發文轉知」之方式辦理,並透過醫療院所評鑑機制促請醫事人員協助宣導親子共讀理念。鑒於醫療院所接觸學齡前嬰幼兒之機會與時間最為密切深入,故實務上已有部分地方政府為執行教育部閱讀起步走計畫,透過醫療院所發贈閱讀禮袋,以及醫事人員向新生兒家長進行親子共讀示教等情事。惟衛福部雖將親子共讀納為政策,卻又以其並非嬰幼兒閱讀之主管機關以及預算闕如等事由,對於醫事人員推展親子共讀時面臨欠缺圖書與人力資源、門診時間有限無法深入瞭解親子共讀落實情形等限制均未掌握,亦未正視處理醫界之相關政策建言,難認已妥盡醫事管理主管機關以及推動親子共讀理念之職責立場,容有檢討必要。
(一)衛福部自106年起宣導「親子共讀」,其作法並非編列單一預算、推薦書單及贈書,而係採取「製作宣導影片與共讀技巧素材影片上網並發文轉知」之方式,並透過醫療院所評鑑機制促請兒科醫師、母嬰親善醫院、產後護理機構等業務人員向家長宣導親子共讀理念。茲就衛福部自106年起倡議之「親子共讀」(下稱衛福部親子共讀政策)擇要說明如下:
1、計畫緣起:
函詢衛福部表示,美國兒科醫學會於103年將「主動建議家長儘早唸故事書給寶寶聽」納入兒童醫療照護政策,我國「台灣兒科醫學會」也於105年發表「儘早開始唸故事書給寶寶聽」的聲明稿推動親子共讀,故該部國民健康署(下稱國健署)自106年開始倡議宣導親子共讀,結合兒科醫師、母嬰親善醫院、產後護理機構等共同推動。
2、計畫理念:
推動親子共讀理念著重於「共」字,並強調從零歲開始,促進父母親透過照片、圖片,或任何隨手可得的物品,都能達到共讀的效果。
3、經費來源─由該部國健署於「菸害防制及衛生保健基金」項下編列「提升婦女健康及母子保健服務及推動兒童、青少年健康促進工作」項下預算支應,並未編列單一預算。
4、推動策略
(1)基於上述計畫理念,強調父母親透過照片、圖片,或任何隨手可得的物品,都能達到共讀的效果,因此並無推薦書單或贈書。
(2)加強宣導
由該部製作宣導影片及共讀技巧素材,106-109年每年皆製作不同主題宣導素材,且函文各縣市政府、教育部、勞動部等轉知轄下所屬單位進行宣導運用,及請相關學、協會轉知會員或機構加以推廣:
〈1〉製作親子共讀素材提升家長識能及提供醫護人員衛教工具,包括「親子共讀-為孩子的未來朗讀」、「共讀自0歲開始」、等3部影片。
〈2〉製作親子共讀分齡技巧素材:
包括8部影片,包括:《1》醫護人員衛教影片、《2》基礎介紹、《3》產前共讀、《4》0-6個月、《5》6-12個月、《6》1-2歲、《7》2-3歲及《8》3-5歲分齡技巧等內容 。
〈3〉製作海報及單張電子版,提供各種場域進行運用,並作為醫護人員衛教親子共讀之工具,供家長進行親子共讀之參考。
〈4〉其他管道,包括:記者會及新聞稿、廣播、網路(社群媒體及親子網站託播)、戶外媒體及車廂廣告等進行健康傳播。
(3)結合兒科醫師、母嬰親善醫院、產後護理機構等共同推動方面:
〈1〉自107年起列入母嬰親善醫療院所認證標準之加分項目:於10+母嬰親善醫療院所認證基準及評量原則中,增列加分項目(加分2分):「三、鼓勵親子共讀,以強化嬰幼兒語言及認知發展」。
〈2〉109年納入兒童衛教指導服務:於「兒童健康手冊」新增親子共讀內容,透過醫師一對一之衛教指導,提升家長對親子共讀之重視及識能。
〈3〉自109年起產後護理機構納入親子共讀評鑑項目:將親子共讀實施模式納入產後護理機構評鑑基準。
5、效益評估:
衛福部對此表示「母嬰親善醫療院所參與認證醫療院所自107年介入,皆可配合推動,無反映執行困難情形;另產後護理機構部分,因嚴重特殊傳染性肺炎疫情影響,109年及110年均停辦產後護理之家評鑑,爰尚無法透過評鑑知道是否有執行困難,惟國健署於109年2月14日召開產後護理機構推動親子共讀之研商會議時,與會人員均認為於產婦入住期間提供本項衛教指導是非常適合且值得推動。」等語。
(二)衛福部監測研究及健康教育組發布之109年出生通報統計年報指出,109年出生場所中,出生通報人數最多依序為醫院共11萬8,910人,占總通報數72.29%,其次為診所共4萬5,244人,占總通報數27.50%,故我國新生兒出生場所有高達99.79%比率於醫院或診所 ;另,據衛福部人員到院說明時表示,母嬰親善醫院之新生兒服務涵蓋量約達七成五、產後護理機構之新生兒服務涵蓋量則約占六成(此有筆錄在卷可稽);復以,由於現有衛部補助未滿7歲兒童預防保健及健康檢查7次服務的政策引導,醫療院所接觸學齡前嬰幼兒之機會與時間最為密切深入,本案諮詢專家學者並提及「何以兒科醫師很適合作為親子共讀事宜的協力推動者?因為兒科醫師接觸嬰兒及家長的機會是最高的,而且兒科醫師對於嬰幼兒發展進程有專業知識,可以很具體告訴父母嬰幼兒每個月發展應該如何、可以怎樣進行對話、共讀,例如在寶寶0-3個月時,可以多跟寶寶說話、4-6個月時寶寶的頸部支撐力量變好,這時可以開始使用書本,書本立起來寶寶可以看到……等。」等語可證。
(三)雖衛福部表示其親子共讀業務僅係倡議,著重於宣導,惟本案調查發現,醫事機構與人員實已熱忱協力參與親子共讀/嬰幼兒閱讀教育,相關事例如下:
1、教育部查復表示「部分縣市同步增列縣市自籌款支應購書經費,且為提高當地閱讀禮袋之發送率,結合戶政單位或醫療機構進行發送,各地因其不同的環境、地理、人文等因素,而有不同考量及作法」等語;又,依據教育部查復提供之《教育部辦理嬰幼兒閱讀推廣情形報告書(110年5月)》 指出,地方政府執行教育部嬰幼兒閱讀起步走計畫與戶政機關、醫療院所等單位合作進行宣傳或禮袋發送,以109年為例,有彰化縣、雲林縣、宜蘭縣及花蓮縣等4地採取「與醫療單位合作,由醫療單位發送閱讀禮袋」。
2、本案自行向各地方政府函詢調取資料,查知醫事機構實際參與親子共讀/嬰幼兒閱讀活動之實例尚有:
(1)嘉義市政府與醫療院所合作推動「嘉義市醫起推動親子共讀計畫」,於該市6家醫療院所出生之新生兒父母,任一方設籍嘉義市者,即可由醫療院所發放嬰幼兒閱讀贈書。
(2)嘉義縣政府教育處於109年試辦,結合圖書館及該縣嘉義長庚醫院及大林慈濟醫院嬰兒室,於產婦出院前由護理師宣導親子共讀及進行嬰兒室發放閱讀禮袋共500份。
(3)臺北市市立聯合醫院兒童醫學部為推廣親子共讀,自107年開始以該院「社會服務暨醫療救助金」,對於聯合醫院所有新生兒贈送一份閱讀禮袋,內含童書一本、導讀手冊、衛教單張。
(4)屏東縣政府自107年起即與醫療體系合作,由護理人員向家長宣導閱讀的重要性,鼓勵家長透過說故事與寶寶開始親子共讀,且印製親子共讀手冊於嬰幼兒施打疫苗時贈予家長;至109年度又延伸合作至縣內兒科醫院嬰兒室,將親子共讀列入每位新手媽媽的衛教項目,並贈送一本寶寶洗澡書。
(5)新北市政府與台北醫學大學附設醫院合作,於108年7月至109年12月期間在該市石碇區衛生所推動親子共讀兒童發展促進計畫,結合健兒門診預防注射時間辦理親子共讀推廣。
3、衛福部人員到院說明時亦稱:「新生兒家長在產後機構停留時間比較長,護理人員在這段期間中在親子共讀的宣導上,較有足夠的時間進行實際示教。」等語(此有本院詢問筆錄可稽)。
(四)經本案諮詢專家學者,渠等提及「在產後護理機構現場,確實有醫護人員教導家長,家長也與嬰兒一起互動、翻閱童書,效果應該不錯,但是該名(產後護理機構)負責人也反映,產後護理機構要自行購書,書的來源是個問題。」、「由於0-3歲是嬰幼兒發展關鍵時期,也與醫療體系有密接接觸,所以讓醫療系統介入親子共讀一事,是可以做到的,但親子共讀要回到家庭中、延伸到未來,醫療體系在產後護理跟兒科醫師診間宣導有限制,診間時間也很短,所以後面一定要有教育體系銜接,才能培養嬰幼兒閱讀習慣跟家庭中的閱讀文化。……國健署7次健兒門診經費只能宣導親子共讀,無法仔細做親子共讀,但少子化下更應該花更多的錢在每個孩子身上,如果資源可以整合,在兒科診間多配置資源,甚至採外加人力的方式來專責推動親子共讀,或許可行;如果沒給人力而只是將書本改放到醫療院所,又會衍生圖書管理的問題,此點要避免。」等情,顯示醫事人員推展親子共讀時面臨欠缺圖書與人力資源、門診時間有限無法深入瞭解親子共讀落實情形等限制。
(五)又,新生兒科醫學會、台灣兒科醫學會早於數年前已發表聲明肯定嬰幼兒閱讀工作,國內許多醫師熱心參與實務推動,此有教育部人員到院說明時明確指出「宜蘭縣的吳淑娟醫師在民間大力倡議嬰幼兒閱讀一事,其亦曾到教育部溝通,在本部政策方面提出建言。吳醫師是受到美國Reach Out and Read計畫經驗的啟發,美國的該計畫即是由一群小兒科醫師發起的」等語可證;另本案諮詢台灣展臂閱讀協會陳宥達理事長,其亦分享該協會之成立深受美國經驗啟發,近年來在國內推廣嬰幼兒閱讀活動的經驗,實務作法包括與社區的連結致力建立多元夥伴關係,包括診所/衛生所、幼兒園、托嬰中心、親子館、圖書館、博物館,甚至超商的兒童閱覽室/區,共同舉辦推廣活動、培訓、衛教品宣導品製作、募集童書等。
(六)本案亦調查發現新生兒科醫學會於107年自主召開「『閱讀起步走:嬰幼兒閱讀活動推廣計畫』建議修改發放單位說明會議」,邀請教育部、衛福部、國臺圖等政府機關部門人員與會,研商「轉由嬰兒室發放閱讀禮袋之可行性、免除禮袋包裝之額外費用以節省經費、選擇適齡童書以善用書款、由嬰兒室發放閱讀禮袋之進行流程」等具體事項,審其會議討論內容,醫事人員基於國內逾九成之生產在醫療院所中進行、家長對醫療人員的專業知識較信賴、醫療人員已配合衛福部國健署政策將親子共讀納入新生兒照護衛教項目等現實狀況,主動要求由醫院嬰兒室承擔閱讀禮袋發送工作;醫學界對於親子共讀一事之熱忱、重視與自發之專業倡議,實令人感佩。
(七)惟衛福部雖基於「肯定親子共讀對兒童健康照護之重要性」的立場將親子共讀納為政策,卻又以其並非嬰幼兒閱讀之主管機關以及預算闕如等事由,忽視醫事機構與人員實已熱忱協力參與親子共讀/嬰幼兒閱讀教育之現實,對於上述醫事人員推展親子共讀時面臨欠缺圖書與人力資源、門診時間有限無法深入瞭解親子共讀落實情形等限制均未掌握,亦未正視處理醫界之相關政策建言。此於本案詢問該部代表時,其表示「親子共讀政策重點在於向家長宣導觀念,與教育部圖書禮袋發送的作法,在理念上是不同的,此先澄清。親子共讀的重點在開啟對話方式的互動,未必要有書,所以醫師通常告訴家長『重點是要多與兒童說話、提供刺激』。本部目前對於究有多少醫療機構加入與當地文教部門合作協助發送圖書,沒有清楚掌握,這部分每個縣市狀況不同。……目前兒童保健服務多由私人診所提供,這部分比較難要求其做很多。……鑒於閱讀教育亦屬專業項目,醫事人員能夠教多少?閱讀教學技巧的專業應該還在於公共圖書館員,這點需要思考。部分產後護理機構就有借用圖書館志工人力,到產後護理機構進行教學。……教育部仍是兒童閱讀主政單位,本部更期待教育部進行政策經費整合工作,鼓勵縣市內多做跨部門跨專業合作。另國健署在爭取預算上有困難,兒童預防保健預算單次門診才250元,前面大家討論的問題本署雖有認知,但有現實困難。本部會持續對醫事人員進行宣導,但無法保證可以給醫事人員具體的誘因或回饋。」等語可徵,該部之醫事管理主管機關以及推動親子共讀理念的職責立場,難謂已屬妥盡。
(八)綜上,衛福部自106年起宣導「親子共讀」,主要係採取「製作宣導影片與共讀技巧素材影片上網並發文轉知」之方式辦理,並透過醫療院所評鑑機制促請醫事人員協助宣導親子共讀理念。鑒於醫療院所接觸學齡前嬰幼兒之機會與時間最為密切深入,故實務上已有部分地方政府為執行教育部閱讀起步走計畫,透過醫療院所發贈閱讀禮袋,以及醫事人員向新生兒家長進行親子共讀示教等情事。惟衛福部雖將親子共讀納為政策,卻又以其並非嬰幼兒閱讀之主管機關以及預算闕如等事由,對於醫事人員推展親子共讀時面臨欠缺圖書與人力資源、門診時間有限無法深入瞭解親子共讀落實情形等限制均未掌握,亦未正視處理醫界之相關政策建言,難認已妥盡醫事管理主管機關以及推動親子共讀理念之職責立場,容有檢討必要。
三、「教育部閱讀起步走計畫」與「衛福部親子共讀政策」為目前嬰幼兒閱讀活動政策之主要兩軌。教育部閱讀起步走計畫有公共圖書館資源為後盾,具有圖書以及親子共讀/嬰幼兒閱讀教學技巧專業人力等資源;衛福部為醫事人員之主管機關,而醫事人員具有嬰幼兒發展專業知能,深得新生兒家長信賴,亦可普遍接觸新生兒,對於0-2歲嬰幼兒閱讀活動之早期啟蒙,可發揮獨到功能。惟該二部之相關推展策略欠缺整合,致親子共讀/嬰幼兒閱讀一事呈現資源分散、政出多門現象,亟待該二部積極研商改善。
(一)「教育部閱讀起步走計畫」與「衛福部親子共讀政策」之推動背景、理念、策略、相關規定及效益評估情形等,已如前述。針對親子共讀/嬰幼兒閱讀一事,教育部與衛福部之政策目標對象均為「0-5歲嬰幼兒」,惟因各別事權指揮範圍不同,所掌握之資源與優勢不盡相同,總結而言,教育部閱讀起步走計畫有公共圖書館資源為後盾,具有圖書以及親子共讀/嬰幼兒閱讀教學技巧專業人力等資源;衛福部為醫事人員之主管機關,而醫事人員具有嬰幼兒發展專業知能,深得新生兒家長信賴,亦可普遍接觸新生兒,對於0-2歲嬰幼兒閱讀活動之早期啟蒙,可發揮獨到功能。
(二)又根據林佳慧、劉惠美、張鑑如等人於2019年發表之研究 發現,家中童書數量多的家長(不管是自購或贈送)更有可能有愈頻繁的共讀,並提出贈書對提升低教育程度的母親親子共讀是有效且低成本的策略等情。是以,政府採取贈書或倡議宣導共讀理念之推動作法,各有其重要性。
(三)此外,本案諮詢專家學者表示「教育部及衛福部分別推動閱讀相關的計畫,在執行上醫療院所、圖書館……也都配合推動,讓此事在不同領域以不同方式向家長宣傳,是好事」、「嬰幼兒閱讀教育是一門專業,涉及幼兒發展、語文教育、親職教育、童書繪本各項專業,執行嬰幼兒閱讀教育者也須有適當的人格特質與專業技巧,更因此涉及醫學、教育、圖書出版等各領域學門,各領域學門也有不同優勢與專長,因此都可以參與推動嬰幼兒閱讀教育,也很需要跨領域合作。」等語,顯示為落實親子共讀/嬰幼兒閱讀教育之理想,跨際合作實乃必須。
(四)惟本案向教育部與衛福部函詢其政策合作情形,其稱「於108年10月2日共同召開研商會議,研議親子共讀跨部會合作之可行性,並以照顧弱勢家庭及偏鄉或原鄉地區為衷心,將偏鄉或原鄉作為試辦場域,原規劃於109年試行『兒童集體健檢』時併同推動試辦計畫,結合衛生局或醫療單位作為推動場域,搭配公共圖書館館員(志工或故事媽媽等)於兒童集體健檢時段辦理講座或說故事活動及發送閱讀禮袋,加強嬰幼兒閱讀之推廣。惟衛福部辦理『兒童集體健檢』之採購作業適逢疫情受阻,該合作方案未能施行。」、「目前衛福部國健署已運用並推薦所屬參考教育部歷年公告之『適合寶寶看的書』書單,放置該署親子共讀網站;教育部亦函轉請各縣市公共圖書館共同推廣國健署109年親子共讀分齡技巧宣導素材,持續協力推廣親子共讀。」等,審其具體合作事項,仍以資訊相互轉知為主,故仍有前述醫事人力參與政策推動卻欠缺圖書與人力資源情事;此外本案諮詢專家學者直言「相關政策在國內的情形是分兩軌道運作,教育部門提供書、衛生部門沒有供書」等語,亦證教育部與衛福部相關推展策略欠缺整合。
(五)另,本案接獲陳訴略以,「多數地方政府的發放單位侷限於公立圖書館,導致部分家長難以領取(閱讀禮袋);各地方政府作法不一,發放管道混亂,家長無所適從」。此節經本案調查發現,教育部閱讀起步走計畫實已發展出各地於公共圖書館、戶政事務所或醫療機構等3種發放閱讀禮袋之作法;而衛福部表示其推動親子共讀並無專列預算及推薦圖書、贈書等措施,卻又輾轉補助零星之嬰幼兒閱讀相關計畫申請案,實際仍有贈書以及辦理親子共讀家長講座等,均令親子共讀/嬰幼兒閱讀一事呈現資源分散、政出多門之現象。詳情如下:
1、依據教育部查復提供之《教育部辦理嬰幼兒閱讀推廣情形報告書(110年5月)》指出,地方政府執行教育部嬰幼兒閱讀起步走計畫與戶政機關、機療院所等單位合作進行宣傳或禮袋發送,以109年為例,各地合作單位及合作情形如下表。


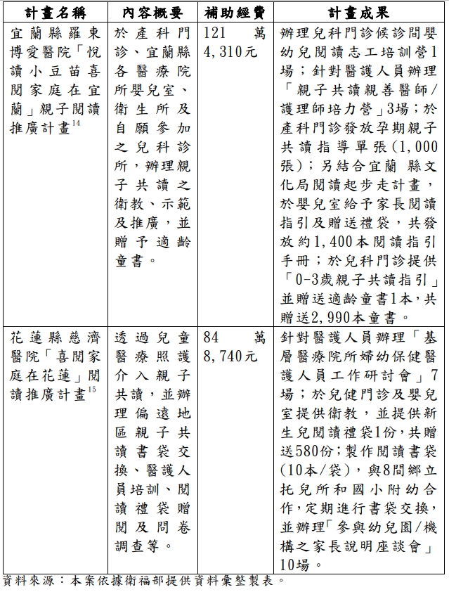
2、衛福部補助宜蘭縣羅東博愛醫院「悅讀小豆苗喜閱家庭在宜蘭」親子閱讀推廣計畫、補助花蓮縣慈濟醫院「喜閱家庭在花蓮」閱讀推廣計畫(詳情表列如下),亦有贈書。

(六)教育部終身教育司李毓娟司長到院說明時表示「歸納一下雙方(指教育部與衛福部)合作可行方向:醫療體系在0-2歲兒童的接觸是比較密集的,可著力在觀念傳達,這階段納入教育部政策宣傳;3-5歲後續由公幼、家庭教育中心、圖書館銜接。」等語,就教育部與衛福部未來強化合作之方向一事,後續允由該2部持續深化溝通、研議對策。
(七)此外,依據新生兒科醫學會於107年自主召開「『閱讀起步走:嬰幼兒閱讀活動推廣計畫』建議修改發放單位說明會議」將「贈書之適齡性」納入議案討論,以及本案諮詢專家學者意見亦指出,0-5歲嬰幼兒之身心變化實有大幅差距,嬰兒尚不識字,其親子共讀重點在於互動,又隨著其成長,閱讀之適合材料亦從「Board book(硬卡書)」變成「Paperbook(平裝書)」,並從觸覺刺激轉增為視覺刺激等情,均顯示親子共讀/嬰幼兒閱讀之媒介素材,亦應充分搭配其發展階段以達其效。目前教育部與衛福部既有合作共識,亦已釐清「醫療體系在0-2歲兒童的接觸比較密集、3-5歲後續由教育體系(公幼、家庭教育中心、圖書館)銜接」等階段別,則相關資源連結亦應配合處理,併此提出予教育部、衛福部參酌。
(八)綜上,「教育部閱讀起步走計畫」與「衛福部親子共讀政策」為目前嬰幼兒閱讀活動政策之主要兩軌。教育部閱讀起步走計畫有公共圖書館資源為後盾,具有圖書以及親子共讀/嬰幼兒閱讀教學技巧專業人力等資源;衛福部為醫事人員之主管機關,而醫事人員具有嬰幼兒發展專業知能,深得新生兒家長信賴,亦可普遍接觸新生兒,對於0-2歲嬰幼兒閱讀活動之早期啟蒙,可發揮獨到功能。惟該二部之相關推展策略欠缺整合,致親子共讀/嬰幼兒閱讀一事呈現資源分散、政出多門現象,亟待該二部積極研商改善。
四、教育部閱讀起步走計畫長期以一般、普通嬰幼兒及其家庭為推展對象,多數地方政府為促進家長攜帶子女走進公共圖書館使用館藏,贈發閱讀禮袋時綁定「須為嬰幼兒申辦圖書借閱證」或「須完成特定之圖書館活動」等條件,恐有加劇對弱勢家庭嬰幼兒不公平之虞,又該計畫推薦書單及採購贈書,均為中文書籍,對於原住民、新住民與視障或其他形式障礙之嬰幼兒的閱讀權益保障,則以購置館藏、被動等待該類家長進館借閱使用,作法過於被動,亦有改進空間。此外,無依兒童未納入教育部計畫範圍、衛福部親子共讀未區分不同族群之不同推展策略,均顯示少數、特殊或其他弱勢族群之即早閱讀權益保護機制猶有不足。
(一)教育基本法第4條後段:「對於原住民、身心障礙者及其他弱勢族群之教育,應考慮其自主性及特殊性,依法令予以特別保障,並扶助其發展。」又,國際兒童人權公約第17條所保障之兒童有「適當資訊之獲取」權利,其條文字義雖係保障傳播媒體與兒童權利之間的關係,但審其第3款「鼓勵兒童讀物之出版及散播」、第4款「鼓勵大眾傳播媒體對少數族群或原住民兒童在語言方面之需要,予以特別關注」之要義,則強調兒童閱讀之重要性,並特別提及視障、其他形式障礙、少數族群或原住民兒童之相關權利保障 。是以,保障少數、特殊或其他弱勢族群之教育權益乃我國基本國策,此等嬰幼兒亦應享有即早閱讀的權益。
(二)PISA之基本關懷層面之一,乃「瞭解處於社經地位弱勢的學生所獲得的教育情形」,前已述及。2019年12月教育部召開「臺灣PISA 2018成果發表記者會」時指出,2018年為臺灣第5次參加PISA,樣本共計192所學校、7,243位學生,臺灣PISA 2018閱讀表現平均503分,顯著高於OECD平均(487分),且相較於臺灣PISA 2009的結果,臺灣學生閱讀素養呈現小幅提升,在國際比較上也略有進展;值得注意的是,從2009到2018年調查,我國高閱讀表現的學生從5%翻倍成長至11%,不過低閱讀表現學生比例也增加2.2%。基於PISA 2018閱讀素養的評量結果,教育部表示將積極透過「提升國民中小學學生閱讀素養實施計畫」、「教育部國民及學前教育署辦理高級中等學校學生學習扶助方案補助要點」等,針對低閱讀表現學生進行積極扶助等情 。學者洪碧霞(2021)研究亦指出 ,OECD國家在PISA 2018平均有77%學生達到水準2以上,臺灣則有82%的學生其閱讀素養達到水準2以上,此結果顯示臺灣15歲學生閱讀素養達基礎水準的比率優於OECD國家。此外,臺灣15歲學生閱讀素養達水準5以上的比率亦較OECD平均(8.7%)略高,顯示這十年來臺灣學生閱讀素養頂尖表現者的比率明顯增加,臺灣近幾年來的閱讀教育資源的投入可以看出初步的成果,惟未達水準2的閱讀表現低落學生的比率亦呈現增加態勢,故對於閱讀學習低落的學生仍需積極的關注等情。
(三)再從聯合報110年12月12日於教育部所訂之「12月12日明日閱讀日」所提出的一系列專題報導中亦可見 ,學童的閱讀表現與其家庭社經地位高低及閱讀資源多寡極為相關,該報導中引述博幼基金會創辦人李家同先生意見指出「出身經濟弱勢家庭的孩子書籍資源不豐,連帶影響閱讀立及學科理解力」等語;臺灣展臂閱讀協會理事長陳宥達先生意見指出「依據哈佛人類發展學家研究,高社經家庭裡的孩子,1歲半時每年聽到大人講1千1百萬個字,而經濟弱勢家庭的孩子只聽到3百萬個字;待孩子4歲時,弱勢孩子聽到的詞彙量比高社經家庭的孩子少了3千2百萬字。」等語;臺灣幼兒發展調查資料庫之計畫主持人張鑑如教授則分享其觀察近萬名孩子從零歲開始的閱讀發展,發現不同社經地位的家庭共讀與閱讀資源,也隨年齡增長有顯著差距等情形;該相關報導中有臺南市松林國小教師現身說法指出,偏鄉學生家庭甚至有「稱得上『書』的,只有農民曆;孩子想逛書店得到其他行政區」之情況。亦顯現弱勢家庭孩童在閱讀教育方面的起步艱辛,難謂公平、殊值關注。
(四)台灣展臂閱讀協會陳宥達理事長表示親子共讀/嬰幼兒閱讀之基本原則之一,即「使用當地熟悉的文化作為媒介」,陳理事長並提及美國波士頓市立醫院兒科醫師發起之Reach Out and Read計畫針對特殊族群、困難發展者(對象包括視障聽障者)發展閱讀衛教、閱讀素材之趨勢;新住民家庭成長協會郭淑芬理事則就該協會長期致力於新住民服務之觀察指出:「針對新住民家庭,最好提供從母親的國家買來的正本繪本,目的不完全是為了要藉此讓兒童學到媽媽的語言,而是在新住民媽媽與孩子共讀這樣的文本時,可以讓孩子學到媽媽母國的文化,媽媽使用有文化共鳴的材料與孩子共讀時,才會有更多互動及對話的延伸。」等語。國立臺灣師範大學人類發展與家庭學系張鑑如教授則認為,欲保障不同族群、身分或經濟/文化弱勢嬰幼兒的「即早閱讀權利」,要瞭解各族群的困難、需求及機會,並分別提供穩定且優質的圖書資源、結合各種可以接觸到弱勢身分族群者的管道予以推動,譬如:新住民部分,善用新住民補校課程;張教授解釋「何謂提供優質圖書資源」係指圖書內容有符合其多語、多元文化內涵的需求,甚至針對視聽障者的閱讀,要提供具可讀性的書籍材料;此外,圖書資源亦應充足,以確保圖書館、幼托機構或其他推動嬰幼兒閱讀教育的管道擁有不同難度、適合不同文化幼兒使用的童書;張教授並提醒政府:「要保障弱勢身分族群者的閱讀權益,也可以思考是否能主動送書到手上,而不是僅被動開啟圖書館等待上門」。以上均係學者專家對於少數、特殊或其他弱勢族群即早閱讀權益之保障,於「應然面」之看法。
(五)至於「實然面」之觀察或研究發現,本案諮詢專家學者則提及「教育部閱讀起步走計劃之圖書發送,原則上以公立圖書館這一途徑為主,部分地方政府規劃綁定圖書館活動來發送圖書禮袋,並要求家長完成圖書館特定活動後才能領取圖書,好處是增進家庭使用圖書館藏及資源、在圖書館講座中可以看見親子共讀的示範……等,但對於部分家庭可能有交通不便、時間有限無法參與圖書館活動的限制;另,實務上,我國圖書館的使用率還是偏低。」、「從社區調查發現,某些偏遠社區因為圖書館距離太遠,加上民眾閱讀習慣未建立,導致圖書館難以觸及學齡前兒童家庭,實際上圖書館使用族群大多是為了閱報或吹冷氣而進去圖書館的長者,因此嬰幼兒閱讀教育的推廣,建議主管單位可以選定特定社區圖書館作為示範,考慮以主動積極的外展活動結合當地醫療機構健兒時段於候診間舉辦閱讀活動,來串聯擴大資源效益。」、「新住民家庭中,可能經歷到傳統的父親並不積極參與教育活動,而來自外國的母親中文不佳,導致孩子進入國小後,學習及閱讀障礙的現象就浮現了。因此推動這方面政策時應思考『如何讓新住民家庭感受到『閱讀活動是家庭生活日常?』,此外也必須理解,這類家庭中,臺灣的爸爸在觀念上或許認為照顧小孩是媽媽的工作,而不會念繪本給孩子聽,中文尚且沒那麼好的媽媽為主要照顧者,但媽媽是否能親自去圖書館借繪本?這些情況與問題都必須考慮,才能照顧到新住民家庭兒童即早閱讀的權益。』等語。
(六)對於原住民、新住民與視障或其他形式障礙之嬰幼兒的閱讀權益保障事宜,教育部函復提供109年各縣市公共圖書館針對不同族群、身分或經濟/文化弱勢嬰幼兒保障其及早閱讀權利之推廣實例,例如:臺北市立圖書館總館以新住民為對象,優先讓外籍親子報名參加認識新住民家鄉活動、臺中市大肚分館「母語故事屋」活動、苗栗縣卓蘭鎮立圖書館新住民親子共讀講座、新北市立圖書館總館至愛明視障中心辦理數本點字繪本共讀及借閱活動、新北市立圖書館總館與天主教約納家園合作辦理寶寶故事活動、新竹市文化局圖書館與弱勢幼童仁愛之家合作進行推廣閱讀活動及延伸遊戲……等。至衛福部親子共讀政策,以理念宣導為主,詢據該部就「是否區分不同族群而有不同推展策略」一節表示意見,該部表示「親子共讀主要是透過兒科醫師、母嬰親善醫療院所及產後護理機構推動衛教或宣導,以及經由多元媒體管道宣導,爰並未區分不同推展策略」等語。
(七)然而,本案調查發現,教育部閱讀起步走計畫之執行方面,由於多數之地方政府為促進家長攜帶子女走進公共圖書館使用館藏,贈發閱讀禮袋時綁定「須為嬰幼兒申辦圖書借閱證」或「須完成特定之圖書館活動」等條件,此情坐實上揭學者專家所言,恐有加劇對弱勢家庭嬰幼兒不公平之虞;此外,該部閱讀起步走計畫推薦書單及採購贈書,均為中文書籍,對於原住民、新住民與視障或其他形式障礙之嬰幼兒的閱讀權益保障,則以購置館藏、被動等待該類家長進館借閱使用,作法顯係過於被動,亦有改進空間。茲分述相關調查發現如下:
1、本案函詢各地方政府發現,教育部閱讀起步走計畫贈發之閱讀禮袋,於地方政府執行上,計有15個地區綁定「須為嬰幼兒申辦圖書借閱證」或「須完成特定之圖書館活動」等條件,5個地區採取多元管道、凡家有資格符合之嬰幼兒即發送閱讀禮袋,而連江縣政府表示其執行該計畫並無贈發圖書(詳如下表)。

2、關於閱讀起步走計畫推薦書單及採購贈書,均為中文書籍一節,教育部表示「目前市面上販售之繪本,多為翻譯書,繪本書圖多、文字少,以讀者導向,該部評選『適合嬰幼兒看的書』之出版品以中文圖書為主,係為鼓勵臺灣本土創作,本土優良嬰幼兒圖書得考慮優先評選。評選之圖書,皆符合《著作權法》且有版權,以適合0-5歲嬰幼兒探索、閱讀的華文或無字圖書為主」等語;至於新住民部分,教育部函復表示「納入多元文化類別,由圖書館推動主題式的閱讀推廣活動……另有國立公共資訊圖書館透過該部補助『充實東南亞國家語文資料』,購置含緬甸文、印尼文、泰文、越南文、馬來文、菲律賓文」語文圖書資料,計7,000冊,以及國家圖書圖於102年起協助推動『公共圖書館館藏資源整合計畫』,於北、中、南、東4個區域,每區域建置1所區域資源中心及2所分區資源中心,評選推薦多元文化、青少年、知識性、文化創意等主題書目,其中,102-109年資源整合計畫購置東南亞館藏圖書數量為5萬6,183冊。」等,惟該部人員到院說明時指出「這些給一般民眾借閱,不是嬰幼兒贈書。目前贈書以中文為主,怎麼提供多語內容,會再思考。」顯示該部閱讀起步走計畫長期以一般、普通嬰幼兒及其家庭為推展對象,對於少數、特殊或其他弱勢族群之特別扶助機制仍屬被動。
3、又鑒於「無依兒童」(失親、無家庭承接而受國家安置照顧者)實為社會之憾,本案特予關注;經本案向內政部調取相關資料顯示,98-109年間無依兒童年均人數為13人(詳如下表)。對此,教育部人員到院說明時表示「先前監察院函詢及無依兒童是否關注一節,本部也已決定納入。」顯示無依兒童過去確未納入教育部閱讀起步走計畫範圍,後續允由該部納入計畫推展時妥適處理,以盡照顧之責。


(九)此外,教育部查復指出,該部閱讀起步走計畫提供之父母手冊,自108年起提供越南語、印尼語版本,且電子全文上網;另一方面,無論教育部 或衛福部,均攝製中文宣導影片上網。然而本案諮詢專家學者意見指出:「嬰幼兒閱讀教育相關政策之宣傳,雖然運用網路進行,但就實際與新住民姊妹接觸的經驗發現,除了中國來的姊妹在使用網路上的能力較佳以外,不少東南亞國家來的姊妹對於上網查詢資料是不擅長的,此情況也會產生政策在向新住民媽媽宣傳時的障礙,需要留意」等語,顯示目前為推動親子共讀/嬰幼兒閱讀,無論是攝製宣導影片上網,或提供外語父母手冊上網,尚需搭配新住民父母親之資訊使用能力促進措施以竟事功,亦為將來相關機關宣導政策時應予留心之處。
(十)綜上,教育部閱讀起步走計畫長期以一般、普通嬰幼兒及其家庭為推展對象,多數地方政府為促進家長攜帶子女走進公共圖書館使用館藏,贈發閱讀禮袋時綁定「須為嬰幼兒申辦圖書借閱證」或「須完成特定之圖書館活動」等條件,恐有加劇對弱勢家庭嬰幼兒不公平之虞,又該計畫推薦書單及採購贈書,均為中文書籍,對於原住民、新住民與視障或其他形式障礙之嬰幼兒的閱讀權益保障,則以購置館藏、被動等待該類家長進館借閱使用,作法過於被動,亦有改進空間。此外,無依兒童未納入教育部計畫範圍、衛福部親子共讀未區分不同族群之不同推展策略,均顯示少數、特殊或其他弱勢族群之即早閱讀權益保護機制猶有不足。
五、教育部閱讀起步走計畫及衛福部親子共讀政策,皆以學齡前之0-5歲嬰幼兒為政策服務對象,所涉事宜均與家庭教育、學齡前教育等概念密不可分;基於機關內部分工辦事原則,教育部閱讀起步走計畫及衛福部親子共讀政策分別以其終身教育司、國民健康署主政,於各該機關內部之整合亦有不足,允應改善。又,部分地方政府自編預算或與民間團體合作,自行推動嬰幼兒閱讀教育,其辦理內容、方式部分與教育部及衛福部相關計畫相似,各地間亦有明顯資源落差;基於便利使用者(家長)之立場,對於各地現有資源、成果,允宜收攏、整合或共享,以改善資訊紛雜情形並彌補各地落差。為進一步有效照顧弱勢者之即早閱讀權益並提升家庭閱讀之整體社會氛圍,容應朝向擴大機關合作面向之方向努力。
(一)教育部閱讀起步走計畫及衛福部親子共讀政策皆以學齡前之0-5歲嬰幼兒為政策服務對象,所涉事宜均與家庭教育、學齡前教育等概念密不可分。此按教育基本法,國家應注重學校教育、家庭教育及社會教育之結合與平衡發展,推動終身教育,以滿足國民及社會需要(教育基本法第12條參照);另,終身學習機構(含圖書館)之各級主管機關應發展、普及終身學習機會,並考量不同族群、文化、經濟條件及身心狀況對象之特殊性,設計符合其需求之課程,提供具可近性之服務(終身學習法第20條參照)。各式教育政策涉及之概念與標的密切關連,理想上應予整合實施,亦屬立法意旨。
(二)另,陳孟筳、林以正、張硯評、黃金蘭等人於2020年發表之研究 發現,親子共讀對所有群體幼兒發展都有正向之主要效果存在,並分析在臺灣有超過30本幼兒書籍之家庭只占四成,比起澳洲的七成明顯偏低;國內有三分之一家長不參與親子共讀,每周共讀超過4次的只有三成,皆低於國外;該研究並指出「如何增加親子共讀量是臺灣親子教育一項重要挑戰,親子共讀不僅是新住民母親的責任,也是一整個家庭,乃至於社會的氛圍,臺灣親子共讀的推廣仍有待全民的努力」等。亦凸顯親子共讀/嬰幼兒閱讀事宜之推廣,絕非獨單一機關之力可成,容有擴大參與及合作之必要。
(三)本案除發現前述教育部與衛福部之跨部整合欠缺外,於調查過程中亦發現,基於機關內部分工辦事原則,教育部閱讀起步走計畫及衛福部親子共讀政策分別以其終身教育司、國民健康署主政,於各該機關內部之整合亦有不足,允應由教育部及衛福部改善之。茲說明如下:
1、茲以教育部閱讀起步走計畫服務對象為0-5歲嬰幼兒,並以增加親子關係、養成嬰幼兒早期素養能力為目標之一,故函詢教育部「家庭教育、學齡前教育及嬰幼兒閱讀教育之法令依據、定義及該部內部就此三者之分工聯繫概況」,該部對此查復之書面資料,僅提及相關法令依據及定義 ,核其答覆內容並未說明家庭教育、學齡前教育及嬰幼兒閱讀教育三概念間的部內聯繫分工情況。
2、本案約請教育部到院說明時,該部終身教育司李毓娟司長除表示「(親子共讀/嬰幼兒閱讀事宜)3-5歲後續由公幼、家庭教育中心、圖書館銜接。」等語(前已述及),證明親子共讀/嬰幼兒閱讀事宜尚非該部終身教育司可獨力推動完成;又李司長對於調查委員當面詢及該部就嬰幼兒閱讀事宜之內部整合情形時答稱:「國民及學前教育署方面可以再與之討論。」等語,則顯示教育部所屬單位機關之研討情形可再強化。
3、又,衛福部倡議親子共讀,由國民健康署主政,該署婦幼健康組林宜靜組長到院說明時稱:「國民健康署在爭取預算上有困難,兒童預防保健預算單次門診才250元,前面大家討論的問題本署雖有認知,但有現實困難。對本部會持續醫事人員進行宣導,但無法保證可以給醫事人員具體的誘因或回饋。」等語,其對於業務執行現狀頻頻表示資源有限。惟兒童健康照護、托育、脆弱家庭服務、醫療業務管理……等,均屬衛福部職掌範疇,針對各類嬰幼兒及其家庭之早期閱讀介入,自應由該部進行內部整合為宜。
(四)再者,本案查知部分地方政府自編預算或與民間團體合作,亦自行推動嬰幼兒閱讀教育,其辦理內容、方式,部分與教育部及衛福部相關計畫相似;茲有以下案例:
1、臺北市方面,該府表示其「市立聯合醫院兒童醫學部為推廣親子共讀,使用院內社會服務暨醫療救助金,自107年開始,以聯合醫院所有新生兒為對象贈送閱讀禮袋;108年總計發放1,861份閱讀禮袋,109年發放1,141份閱讀禮袋,並無中央和地方政府補助。」
2、新北市政府表示該市市立圖書館自編預算購買圖書提供家長辦理戶政登記時領取,另為引導家長瞭解親子共讀之步驟與技巧,自行拍攝「玩遊戲系列與寶寶共讀篇」四部曲,公布於「新北育兒資訊網」 供家長瀏覽。
3、高雄市107年開始以自籌經費推出「雄愛讀冊」書盒,贈與高雄市0-2歲嬰幼兒,該書盒於109亦推出2.0改版,納入高雄在地元素。
4、宜蘭縣另行結合扶輪社、臺灣展臂閱讀協會、羅東博愛醫院、家庭生活教育推廣協會及臺灣醫起育兒愛閱協會等民間團體資源,辦理「袋袋書香」幼兒園書袋捐贈活動。
5、臺南市自102年6月至109年5月推動「0歲閱讀爬爬GO」計畫,為國內第一個自製原創繪本且全面贈送「新生兒閱讀禮盒」的縣市,該閱讀禮盒歷經3次改版,總計送出超過9萬份禮盒。
6、基隆市自108學年度起辦理「幼兒閱讀實施計畫」,以學齡前幼兒為對象,並針對完成該計畫之「圖書館利用教育體驗」之幼兒園大班畢業生贈送圖書1冊。
(五)各地推動親子共讀/嬰幼兒閱讀教育事宜,顯有資源、做法與成果之落差:
1、經本案諮詢專家學者述及「(本人)觀察到各縣市資源、作法及成效皆不同:各地資源不一,具備的圖書數量不一致。僅少數地方有分齡贈書的做法,例如臺北市有分0-18個月、18-36個月、3歲-5歲三個年齡級距分別發送圖書,其他縣市不然。各地圖書館員所具備之童書專業素養不一致。」等語。
2、又本案函詢連江縣政府表示,該府執行教育部閱讀起步走計畫並無贈書,亦證明各縣市資源、作法存有落差,應由教育部正視。
(六)此外,本案接獲陳訴亦指出,對於家長而言,親子共讀/嬰幼兒閱讀之現行做法、管道混亂(前已述及)。舉例言之,除各地方發送閱讀裡管道有別外,教育部、衛福部與新北市政府為推動親子共讀,均攝製宣導或教學影片上網,對此經函詢教育部與衛福部均表示,前開影片重點不同而無資源重疊問題,然而就使用者(家長)立場而言,其接收資訊管道會因其所在地區、接觸政府部門不同服務而有別,且整體資訊確屬紛雜,宜予改善。
(七)除現述之教育部與衛福部之實施策略應與整合、該二部應行內部資源整合,以及各地資源成果宜考量整合共享外,為有效照顧弱勢者之即早閱讀權益並提升家庭閱讀之整體社會氛圍,容應朝向擴大機關合作面向之方向努力。此有以下調查發現可予支持:
1、經本案在院詢問之意見交換後,衛福部國健署婦幼健康組林組長主動提及「移民署方面有些據點亦可結合,對於新住民家庭進行宣導或提供直接服務。」等語,後續衛福部與教育部分別執行親子共讀、閱讀起步走等計畫措施,針對新住民、原住民或其他少數特殊弱勢族群者之管轄機關,諸如:內政部、原住民族委員會……等,應進一步合作分工。
2、本案諮詢臺灣兒科醫學會彭純芝秘書長指出「醫學界對親子共讀之重要性是肯定的,兒科醫學會也在2016年發聲明稿表達對親子共讀一事之立場,除了肯定其重要性,亦認為此是一項須跨領域合作完成之事,須由各界一起努力讓家長瞭解親子共讀的內涵並實際執行。」等語。
3、屏東縣政府函復本案時說明:「嬰幼兒閱讀教育應為國家政策,相關部會均應編列預算長期推動,各自依據專業領域推廣親子共讀,並可互相結合共同推動,故建請衛福利部針對『0~5歲親子共讀』編列預算補助地方政府衛生局,擴大政策推廣效益。」等語。
4、另台灣展臂閱讀協會陳宥達理事長提醒略以:「偏鄉普遍缺乏兒科醫師,多由家醫科醫師擔任衛生所醫師,因此若要從偏遠地區推動嬰幼兒閱讀時,除了兒科醫師以外,還要考慮家醫科醫師及護理師同樣扮演重要角色,這點要留意,政府部門倘要研討相關政策,要注意連結家庭醫學會、護理學會、托嬰中心、教育圖資、幼兒機構等跨團隊的力量及資源。」等語,除指出資源連結之必要外,針對偏遠地區醫療人力特殊情形亦予指明,併予提供衛福部審酌處理。
(八)綜上,教育部閱讀起步走計畫及衛福部親子共讀政策,皆以學齡前之0-5歲嬰幼兒為政策服務對象,所涉事宜均與家庭教育、學齡前教育等概念密不可分;基於機關內部分工辦事原則,教育部閱讀起步走計畫及衛福部親子共讀政策分別以其終身教育司、國民健康署主政,於各該機關內部之整合亦有不足,允應改善。又,部分地方政府自編預算或與民間團體合作,自行推動嬰幼兒閱讀教育,其辦理內容、方式部分與教育部及衛福部相關計畫相似,各地間亦有明顯資源落差;基於便利使用者(家長)之立場,對於各地現有資源及成果,允宜收攏、整合或共享,以改善資訊紛雜情形並彌補各地落差。為進一步有效照顧弱勢者之即早閱讀權益並提升家庭閱讀之整體社會氛圍,容應朝向擴大機關合作面向之方向努力。
六、各界均同意家長為親子共讀/嬰幼兒閱讀教育的關鍵人,允應由各主管機關強化家長誘因、積極向家長進行相關知能素養宣教,以改善我國親子共讀情形。
(一)按家長負有協助實現國家教育目的之責任(教育基本法第2條參照),教育部亦表示「嬰幼兒閱讀之推動,家長是關鍵的角色」;另本案諮詢學者專家表示「嬰幼兒閱讀教育的重點在於父母是否知道跟寶寶對話互動的方式」等語。
(二)又按,國際閱讀素養評量(PIRLS)所調查的環境因素包括家庭,家庭因素又包括資源提供、學前親子互動與家長本身的閱讀習慣與態度 。國內閱讀教育重要推手已故教授柯華葳曾言:「閱讀,從父母開始做起,和孩子一起為興趣而閱讀,當閱讀成習慣,傳遞了一種態度與溫度。言語搆不到的,留給閱讀。」並指出,依據國際調查,臺灣父母閱讀習慣待加強等語 。均揭示「家長為親子共讀/嬰幼兒閱讀教育的關鍵人」。
(三)鑒於嬰幼兒閱讀/親子共讀係一門專業,本案詢據教育部就「家長諮詢此門專業的相關管道」表示,家長可參與家中鄰近公共圖書館的父母講座,也可尋求線上相關資源如教育部或其它單位製作之親子共讀指導影片,國內亦有多所幼兒保育或家庭教育相關學系,家長可聯繫具相關背景之學者 等語。
(四)惟按本案前揭調查意見提及,教育部閱讀起步走計畫之效益評估,容應擴及「不到圖書館的家長」;教育部閱讀起步走計畫與衛福部親子共讀政策容應考量新住民家庭之傳統父親參與親子共讀情形,以及新住民家長有無資訊不利問題;現行親子共讀/嬰幼兒閱讀資訊紛雜及各地資源落差,對於部分家長而言確有未臻便利等情,因此除由家長主動參與圖書館講座、上網尋找資源或自行洽詢學術機構外,對於親子共讀/嬰幼兒閱讀政策中的家長需求、特性與困境,政策主管機關允宜充分理解並提出其他主動、創新作法。
(五)本案諮詢專家學者具體建議「為推動嬰幼兒閱讀教育、鼓勵親子共讀,執行上建議可思考給家長更多誘因,例如參加家庭、親職教育講座,可以獲得津貼、尿布、玩具等具體的獎勵。另建議大學通識開設幼兒文學、親職教育、幼兒閱讀教育等將相關課程,及早讓每個人(未來的父母)認識嬰幼兒閱讀教育的重要性與相關知識。對於相關人員,則可提供嬰幼兒語文教育專業養成和在職進修線上研習課程,例如幼兒文學、幼兒發展……等,並給予研習時數或認證以充實其專業。」等語。為改善我國親子共讀情形,允應由各主管機關強化家長進行親子共讀之誘因、積極向家長進行相關知能素養宣教,本案諮詢專家學者之意見,併予提出供政策推動機關參酌研議。
(六)綜上,各界均同意家長為親子共讀/嬰幼兒閱讀教育的關鍵人,允應由各主管機關強化家長誘因、積極向家長進行相關知能素養宣教,以改善我國親子共讀情形。
參、處理辦法:
一、調查意見一、四,函請教育部確實檢討改進見復。
二、調查意見二、四,函請衛生福利部確實檢討改進見復。
三、調查意見三、五,函教育部會同衛生福利部研處見復。
四、調查意見六,函教育部參考。
調查委員:林郁容
范巽綠
資料來源:https://cybsbox.cy.gov.tw/CYBSBoxSSL/edoc/download/53406
